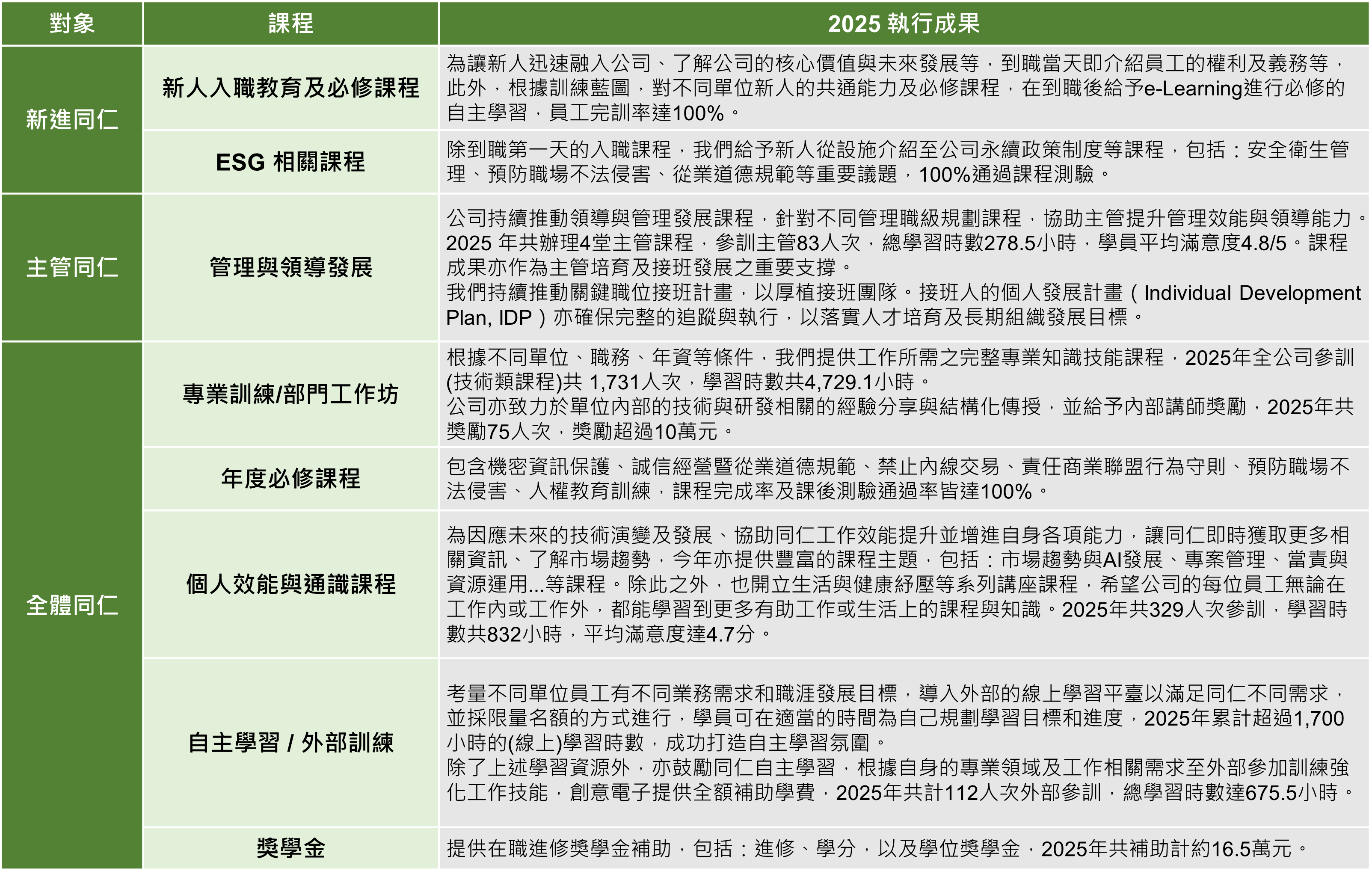
創意電子建立完整的員工訓練與發展體系,涵蓋新進員工訓練、專業技能、管理與領導力發展、工作效能提升與部門工作坊學習,形成由基礎至進階、由個人到團隊的全方位學習架構。訓練課程依員工職務類別及發展需求分級設計,確保不同角色皆能獲得適切培訓資源。
透過全方位的訓練與發展機制及成效評估,本公司持續強化不同階段員工之專業與管理能力,確保高品質且充足的人才庫,落實公司治理與永續發展承諾,並營造同仁相互學習與分享的正向學習環境。
創意電子建立完整的員工訓練與發展體系,涵蓋新進員工訓練、專業技能、管理與領導力發展、工作效能提升與部門工作坊學習,形成由基礎至進階、由個人到團隊的全方位學習架構。訓練課程依員工職務類別及發展需求分級設計,確保不同角色皆能獲得適切培訓資源。
透過全方位的訓練與發展機制及成效評估,本公司持續強化不同階段員工之專業與管理能力,確保高品質且充足的人才庫,落實公司治理與永續發展承諾,並營造同仁相互學習與分享的正向學習環境。
創意電子2025年含實體、線上、外訓共231堂課,總學習時數為9,729.6小時,平均每位同仁學習時數為 10.4 小時。
註 1:年度教育訓練資料包括:課堂訓練、數位學習、外訓等訓練時數;但未含導師制、工作指導、工作輪調等其他學習方式。 註 2:教育訓練資源分配以公司與個人成長學習為主要考量,不受性別、年齡等差異而有所限制。
(單位:小時)
註:平均受訓時數=各性別受訓總時數÷各性別年底員工人數
(單位:小時)
最後更新日期:2025 年 9 月
本 Cookie 政策由 創意電子股份有限公司(以下簡稱「GUC」、「我們」)發布 ,適用於 GUC 所營運或管理的網站、應用程式和平台,並管理我們如何使用 cookie 和類似技術。
Cookie 是您所造訪網站的伺服器儲存在您的電腦或行動裝置上的小型文字檔案。每次您的瀏覽器請求頁面時,這些文字檔案都會被發送回網站,使網站能夠正常運作、提高效率或記住您的偏好設置,從而為您提供個人化的體驗。每個 Cookie 對您的瀏覽器都是唯一的,可能包含唯一識別碼、網站網域和某些特定資料等資訊。
Cookie 可能包括:
正如我們的 Cookie 橫幅所示,在 GUC 網站上,我們僅使用嚴格必要的 Cookie。這些 Cookie 對於網站的運作和安全至關重要。它們支援安全性對話並有助於防止跨站請求偽造 (CSRF)。此類 Cookie 無法停用,您也無法透過我們的 Cookie 橫幅選擇停用。
為確保網站安全與正常運作,我們僅透過嚴格必要的 Cookie 蒐集下列資訊:
我們不使用任何分析、廣告或追蹤 Cookie,也不會透過 Cookie 蒐集個人化的瀏覽紀錄或跨網站追蹤資料。
名稱
第一/三方
有效期間
Cookie 類型
用途
_session
第一方
2 小時
嚴格必要性 (Strictly Necessary)
判斷使用者身份
XSRF-TOKEN
第一方
2 小時
嚴格必要性 (Strictly Necessary)
跨網域請求驗證 (CSRF 防護)
您可以在瀏覽器設定中管理或停用 Cookie。如果您想隨時停用或從電腦中刪除 Cookie,您可以使用瀏覽器停用或刪除它們(請參閱瀏覽器的「說明」選單,以了解如何刪除 Cookie)。然而,請注意,停用嚴格必要的 Cookie 可能會影響網站的基本功能。
本網站不提供基於興趣的廣告,但您可以造訪“您的線上選擇”,以了解更多關於如何在網路上管理廣告 Cookie 的資訊。
我們可能會不定期更新本 Cookie 政策,以反映技術或法律要求的變更。如有重大更新,我們將在網站上發布更新後的政策及其修訂日期。有關我們蒐集和使用個人資訊的更多信息,包括您的權利詳情,請參閱我們的隱私權政策。
如果您對此項 Cookie 政策有任何疑問,請與我們聯絡:
📧電子郵件: privacy@guc-asic.com
📞電話: +886-3-564-6600
Last modified: August 8, 2024
We are committed to protecting your privacy. This policy describes the types of
personal information that we may collect from you or that you may provide when you visit the website
https://www.guc-asic.com/en/ (the
"Website") utilize our services, or interact with us through social media websites, and our practices
for collecting, using, maintaining, protecting, and disclosing that information. This policy does not
apply to information collected by a third party.
We provide this policy to explain the type
of information we collect and to inform you of the specific practices and guidelines that protect the
security and confidentiality of your personal data. Please read this policy carefully. If any term in
this policy is unacceptable to you, please do not provide any personal data. This policy may change
from time to time (see Revisions to Our Privacy
Policy).
We collect several types of information from and about individuals, which may include information defined as personal data or personally identifiable information under an applicable law (“personal data”). For example, we may collect information – if you choose to provide it – such as your name, home address, date of birth, ID number, marital status, family information, education, contact information, working experiences, profession, e-mail address, telephone number, country, job function, company/organization name, industry. We may also collect information about your internet connection and the equipment you use to access our Website. We may automatically collect information such as your usage details, IP addresses, and information collected through cookies for limited purposes.
The information we collect about individuals may include:
In addition to the information you give us, we may also collect information about
you from third party service providers, affiliates and/or partners. For example, we may collect
credit or employment information from credit bureaus or any other third parties with your
consent.
As you navigate through and interact with our Website, we may use automatic data
collection technologies to collect certain information about your equipment, browsing actions, and
patterns, including:
The information we collect automatically is statistical data that helps us improve our Website and deliver a better and more personalized service, including by enabling us to:
This Website uses Google Analytics, a web analytics service provided by Google,
Inc. (“Google”). Google Analytics uses cookies, which are text files placed on your computer, to
analyze how users use the Website. The information generated by the cookie about your use of the
Website will be transmitted to and stored by Google on servers in the United States of America
(“USA”).
Google will use this information on behalf of us as the operator of this Website
for the purpose of evaluating your use of the Website, compiling reports on Website activity for us
and providing us other services relating to website activity and internet usage.
The IP
address that your browser conveys within the scope of Google Analytics will not be associated with
any other data held by Google. You may refuse the use of cookies by selecting the appropriate
settings on your browser; however, please note that if you do this you may not be able to use the
full functionality of this Website.
The legal basis for the use of Google Analytics is
your consent provided by accepting the use of cookies and specifically Google Analytics via our
[cookie banner / cookie consent tool] when visiting our Website for the first time. The recipient of
the collected data is Google. Personal data will be transferred to the USA under the EU-US Data
Privacy Framework. You can locate the certificate by visiting https://www.dataprivacyframework.gov/list and searching for Google. The data
sent by us and linked to cookies, user-identifiers (e.g., User-IDs) or advertising-identifiers are
automatically deleted after 14 months. Data whose retention period has been reached is automatically
deleted once a month.
You can withdraw your consent at any time with effect for the
future and opt-out from being tracked by Google Analytics by downloading and installing Google
Analytics Opt-out Browser Add-on for your current web browser: (click here: https://tools.google.com/dlpage/gaoptout?hl=en-GB). To prevent Universal
Analytics from collecting data across different devices, you must opt-out on all systems used. If
you click here, the opt-out cookie will be set.
Our Website uses single-session (temporary) and multi-session (persistent) cookies. Temporary cookies last only as long as your web browser is open and are used for technical purposes such as enabling better navigation on our Website. Once you close your browser, the cookie disappears. Persistent cookies are stored on your computer for longer periods and are used for purposes including tracking the number of unique visitors to our site and information such as the number of views a page gets, how much time a user spends on a page, and other pertinent web statistics. Cookies, by themselves, will not be used by us to disclose your individual identity. This information identifies your browser, but not you, to our servers when you visit the Website. If you want to disable the use of cookies or remove them at any time from your computer, you can disable or delete them using your browser (consult your browser's "Help" menu to learn how to delete cookies).
Below you will find a detailed list of the first-party cookies we may use on our Website:
First-party Cookies
Type of Cookie
Name
Purpose
Duration
Cookies Used on This Website
HTTP
_ga
Registers a unique ID that is used to generate statistical data on how the visitor uses the Website.
2 years
HTTP
_gat
Used by Google Analytics to throttle request rate.
1 day
HTTP
_gid
Registers a unique ID that is used to generate statistical data on how the visitor uses the Website.
1 day
Below please find information about how we process information collected about you (including personal data) as well as the corresponding legal basis. We may process your information where the processing is:
We may disclose aggregated information about our users, and information that does not identify any individual, without restriction. Subject to applicable laws and regulations, we may disclose personal data that we collect or you provide as described in this policy:
The data that we collect from you will be transferred to, and stored at, a destination outside the European Economic Area ("EEA"). It may also be processed by staff operating outside the EEA who work for us or other entities acting as data processors processing data on our behalf. This includes staff engaged in, among other things, the fulfillment of your request or order and the provision of support services. We have implemented international data transfer agreements on the basis of EU Standard Contractual Clauses in order to provide appropriate and suitable safeguards for personal data being transferred to countries outside the EEA where an adequate level of protection is not already guaranteed. A copy can be obtained by contacting us at privacy@guc-asic.com. We will take all steps reasonably necessary to ensure that your data is treated securely and subject to appropriate safeguards in accordance with this policy and applicable legislation.
The length of time we retain personal data depends upon the purposes for which it was collected and how it is used to provide service, comply with applicable laws, and/or establish, exercise, or defend our legal rights. Unless otherwise required by law, we will erase personal data when it is no longer necessary in relation to the purposes for which was collected or otherwise processed; when you withdraw your consent (where lawfulness of processing was based on your consent) and there is no other legal ground for the processing; when you object to the processing and there are no overriding legitimate grounds for the processing; when your personal data has been unlawfully processed; and when it is necessary to comply with legal obligations.
We strive to provide you with choices regarding the personal data you provide to us. We have created mechanisms to provide you with the following control over your information:
You can set your browser to refuse all or some browser cookies, or to alert you when cookies are being sent. If you disable or refuse cookies, please note that some parts of this Website may then be inaccessible or not function properly.
If you do not wish to have your contact information used by us to promote our own products or services, you can check certain boxes on the forms we use to collect your data. You can also always exercise your right to ask us not to process your personal data for markzeting purposes by contacting us at privacy@guc-asic.com. If we have sent you a promotional email, you may send us a return email asking to be omitted from future email distributions. Please note that this does not apply to information provided to us as a result of a product purchase, warranty registration, product service experience, or other transactions.
Depending on your interactions with us, we have collected and disclosed the categories described above, which may include sensitive information, to third parties in the preceding 12 months. Third parties include:
We remind you that you, or your authorized agent (upon validation of authorization), may at any time exercise certain rights you may have under applicable laws and regulations, without penalty or disadvantage. Your rights may include:
Any requests related to the above rights may be made by sending an email to privacy@guc-asic.com . We strive to respond to all requests promptly and within any legal deadlines. Once we receive your request, we may verify your identity by requesting additional information sufficient to confirm your identity.
We have implemented measures designed to secure your personal data from accidental
loss and from unauthorized access, use, alteration, and disclosure. Personal data provided to us in
accordance with this policy will be encrypted in transit and at rest.
Unfortunately, the
transmission of information via the internet is not completely secure. Although we will do our best to
protect your personal data, we cannot guarantee the absolute security of the data. Any transmission of
your personal data is at your own risk.
Our Website may contain links or references to other Websites outside of our control. Please be aware that this policy does not apply to these Websites. The Company encourages you to read the privacy statements and terms and conditions of linked or referenced Websites you enter. These third-party Websites may send their own cookies and other tracking devices to you, log your IP address, and otherwise collect data or solicit personal data. WE DO NOT CONTROL AND ARE NOT RESPONSIBLE FOR WHAT THIRD PARTIES DO IN CONNECTION WITH THEIR WEBSITES, OR HOW THEY HANDLE YOUR PERSONAL DATA. PLEASE EXERCISE CAUTION AND CONSULT THE PRIVACY POLICIES POSTED ON EACH THIRD-PARTY WEBSITE FOR FURTHER INFORMATION.
Our Website and Services are not intended for or directed to children under 18 years of age, and we do not knowingly collect or use any personal data from children under the age of 18. No one under the age of 18 may provide any information to or on the Website or to our employees. If we learn we have collected or received personal data from a child under the age of 18, we will delete that information. If you believe we might have any information from or about a child under the age of 18, please contact us at privacy@guc-asic.com
We reserve the right to change this policy at any time. Any changes we make will be posted on this page. If we make material changes to how we treat your personal data, we will notify you through a posting on the Website. The date this policy was last revised is identified at the top of the page. Your continued use of our Website and services after such amendments will be deemed your acknowledgement of these changes to this policy.
The data controller is Global Unichip Corporation, No. 10, Li-Hsin 6th Road, Hsinchu Science Park, Hsinchu City 300096, Taiwan. Should you have any questions or concerns about this policy and our privacy practices, you may contact us at privacy@guc-asic.com
The information and materials included in this website (the "Site") are provided by Global Unichip Corp. ("GUC") as a service to its customers and may be used for informational purposes only. Any promotional efforts by other company without specific written approval by GUC are restricted. Single copies may be downloaded subject to the provisions below. Your access and use of the Site, along with any services or materials contained or referenced herein, is governed by and subject to the following terms as well as all applicable laws. Please review the terms carefully, before using the Site. By accessing, using or downloading any materials from the Site, you agree to be bound by the terms.
Registered Trademark of GUC:

GUC's trademarks may be used publicly with permission only from GUC. Fair use of GUC's trademarks in advertising and promotion of GUC products requires proper acknowledgement. All other trademarks and logos are the property of their respective owners.
The material contained in the Site are protected by worldwide copyright laws and treaty provisions. They may not be copied, reproduced, modified, published, uploaded, posted, transmitted, or distributed in any way, without GUC's prior written permission. Except as expressly provided herein, GUC and its suppliers do not grant any express or implied right to you under any patents, copyrights, trademarks, or trade secret. Other rights may be granted to you by GUC in writing or incorporated elsewhere in the materials. GUC may at any time in its sole discretion and without notice, discontinue, remove and/or discard the Site or any content within the Site for any reason. GUC may terminate your access to the Site for any reason, including if GUC believes in its sole discretion that you have violated or acted inconsistently with the letter or spirit of these Terms.
Except where expressly provided otherwise by GUC, all comments, feedback, information or materials submitted to GUC through or in association with the Site shall be considered non-confidential and the property of GUC. By submitting such comments, feedback, information or materials to GUC, you agree to a free of charge assignment to GUC of all worldwide rights, title and interest in copyrights and other intellectual property rights to the comments, feedback, information or materials. GUC shall be free to use such comments, feedback, information or materials on an unrestricted basis.
Your personal information may be used within GUC or shared with GUC business locations throughout the world. GUC may also track the Internet addresses of our visitors and analyze this data for trends and statistics.
THE INFORMATION PROVIDED ON THE SITE MAY BE OUT OF DATE OR INCLUDE OMISSIONS, INACCURACIES OR OTHER ERRORS. EXCEPT WHERE EXPRESSLY PROVIDED OTHERWISE IN AN AGREEMENT BETWEEN YOU AND GUC, ALL INFORMATION PROVIDED DIRECTLY ON THE SITE OR INDIRECTLY THROUGH THE SITE BY HYPERTEXT LINK OR OTHERWISE IS PROVIDED "AS IS" WITHOUT WARRANTY OF ANY KIND. GUC HEREBY DISCLAIMS ALL WARRANTIES WITH RESPECT TO THIS INFORMATION, WHETHER EXPRESS OR IMPLIED, INCLUDING THE IMPLIED WARRANTIES OF MERCHANTABILITY, SATISFACTORY QUALITY AND FITNESS FOR A PARTICULAR PURPOSE. IN NO EVENT SHALL GUC BE LIABLE FOR ANY DIRECT, INDIRECT, INCIDENTAL, SPECIAL OR CONSEQUENTIAL DAMAGES, OR DAMAGES FOR LOSS OF PROFITS, REVENUE, DATA OR USE, INCURRED BY YOU OR ANY THIRD PARTY, WHETHER IN CONTRACT, TORT OR OTHERWISE, ARISING FROM YOUR ACCESS TO, USE OF, OR RELIANCE UPON INFORMATION OBTAINED FROM OR THROUGH THE SITE. GUC RESERVES THE RIGHT TO MAKE CHANGES, UPDATES OR CORRECTIONS TO THE INFORMATION ON THE SITE AT ANY TIME WITHOUT NOTICE.